先日注文していたNanoPI M4V2が届きましたが、これの電源ボードを作ります。まぁ普通はNanoPIのUSB-Cコネクタに5Vを入力するわけですが、12Vで給電したくてその変換ボードです。NanoPI V4M2はRaspberry Piとピン互換なのでRasPIでも使えます。
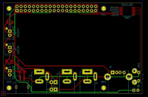
これがその基板。っつってもスカスカです。

スカスカな理由ですが、XL4015 使った降圧DCDCやXL6009を使った昇圧DCDCがAliexpressで数百円で売っているので、実際の電源はにはそれを載せます。こんなやつですね。

中央広く空いているスペースがそれで、モジュールの固定穴に合わせて穴を後加工できるよう、配線しないようにしています。
底辺の左2つがUSBの5V入力とΦ5.5/Φ2.1mmの12V入力で、それぞれ排他で使用します。わざわざ5V入力を追加している理由ですが、Rasperry PIに使う場合、RasPIは電源降下に敏感でちょっと5Vを切るとすぐクロックを落としてくれます。なのでUSB入力の場合はちょっとだけ昇圧、12Vの場合は降圧のDCDCを乗せて使います。
その隣の2つのコネクタは他の機器に供給するための12V出力、その右隣はUSB-Aの5V出力です。
右上にある8pinのパッドは単なるディップスイッチ。右下にあるスイッチで電源をoffさせるためのGPIOピンを選択します。
NanoPIにはRasPIにはない専用のピンヘッダが立っています。ここにPCI ExpressやUSB HOSTなどを増設できるのですが、21番ピン(下段の右から2番め)がパワーキーになっています。ですのでここにスイッチを繋げば電源offできるのですが、RasPIと共用するために、通常のGPIOピンをつないでいます。

NanoPIの情報はここが参考になります。備忘録としてメモ。
基板を3D表示するとこんな感じ。何も乗っていないので面白くないですね。

基板の発注は毎度のSeeed Studio。両面基板 最大100x100mm 5枚で送料込み$7.9。安いですね。
さていつ届くかな。しばらくコロナで外出するのは難しそうなので、工作、工作。
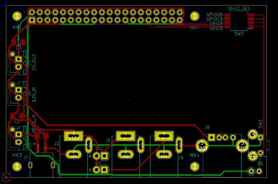
これがその基板。っつってもスカスカです。

スカスカな理由ですが、XL4015 使った降圧DCDCやXL6009を使った昇圧DCDCがAliexpressで数百円で売っているので、実際の電源はにはそれを載せます。こんなやつですね。

中央広く空いているスペースがそれで、モジュールの固定穴に合わせて穴を後加工できるよう、配線しないようにしています。
底辺の左2つがUSBの5V入力とΦ5.5/Φ2.1mmの12V入力で、それぞれ排他で使用します。わざわざ5V入力を追加している理由ですが、Rasperry PIに使う場合、RasPIは電源降下に敏感でちょっと5Vを切るとすぐクロックを落としてくれます。なのでUSB入力の場合はちょっとだけ昇圧、12Vの場合は降圧のDCDCを乗せて使います。
その隣の2つのコネクタは他の機器に供給するための12V出力、その右隣はUSB-Aの5V出力です。
右上にある8pinのパッドは単なるディップスイッチ。右下にあるスイッチで電源をoffさせるためのGPIOピンを選択します。
NanoPIにはRasPIにはない専用のピンヘッダが立っています。ここにPCI ExpressやUSB HOSTなどを増設できるのですが、21番ピン(下段の右から2番め)がパワーキーになっています。ですのでここにスイッチを繋げば電源offできるのですが、RasPIと共用するために、通常のGPIOピンをつないでいます。

NanoPIの情報はここが参考になります。備忘録としてメモ。
基板を3D表示するとこんな感じ。何も乗っていないので面白くないですね。

基板の発注は毎度のSeeed Studio。両面基板 最大100x100mm 5枚で送料込み$7.9。安いですね。
さていつ届くかな。しばらくコロナで外出するのは難しそうなので、工作、工作。
コメント
コメント一覧 (2)
わたしはNanoPi-M4を使用しています。
NanoPI M4V2にINDI関連インストールしていますでしょうか。
昨日アップデートをかけたところ、トラブルに見舞われ古いバージョンが消え、新しいバージョンがインストールできない状態になっています。
もし、インストールされておられるようならどのような状況でしょうか。
(インストールされているようでしたら今回のアップデートは危険です。。)
nekomeshi312
が
しました